Dispersion of SARS-CoV-2 lineage BA.5.1.25 and its descendants in Peru during two COVID-19 waves in 2022.

Victor Jimenez-Vasquez, Natalia Vargas-Herrera, Luis Bárcena-Flores, Verónica Hurtado, Carlos Padilla-Rojas, Roger V Araujo-Castillo
{"title":"Dispersion of SARS-CoV-2 lineage BA.5.1.25 and its descendants in Peru during two COVID-19 waves in 2022.","authors":"Victor Jimenez-Vasquez, Natalia Vargas-Herrera, Luis Bárcena-Flores, Verónica Hurtado, Carlos Padilla-Rojas, Roger V Araujo-Castillo","doi":"10.1186/s44342-024-00006-3","DOIUrl":null,"url":null,"abstract":"<p><p>During the third year of the pandemic in Peru, the persistent transmission of SARS-CoV-2 led to the appearance of more transmissible and immune-evasive Omicron sublineages; in that context, the National Genomic Surveillance of SARS-CoV-2 performed by the Peruvian National Institute of Health detected spike mutations in the circulating Omicron BA.5.1.25 sublineage which was later designated as DJ.1 and increased during the fourth COVID-19 wave, this eventually branched into new sublineages. The introduction, emergence, and timing of the most recent common ancestor (tMRCA) of BA.5.1.25 and its descendants (DJ.1, DJ.1.1, DJ.1.2, and DJ.1.3) were investigated in this paper as well as the time lags between their emergence and identification by the Peruvian National Institute of Health. Our findings show that ongoing genomic surveillance of SARS-CoV-2 is critical for understanding its phylogenetic evolution and the emergence of novel variations.</p>","PeriodicalId":94288,"journal":{"name":"Genomics & informatics","volume":"22 1","pages":"5"},"PeriodicalIF":0.0000,"publicationDate":"2024-05-31","publicationTypes":"Journal Article","fieldsOfStudy":null,"isOpenAccess":false,"openAccessPdf":"https://www.ncbi.nlm.nih.gov/pmc/articles/PMC11184951/pdf/","citationCount":"0","resultStr":null,"platform":"Semanticscholar","paperid":null,"PeriodicalName":"Genomics & informatics","FirstCategoryId":"1085","ListUrlMain":"https://doi.org/10.1186/s44342-024-00006-3","RegionNum":0,"RegionCategory":null,"ArticlePicture":[],"TitleCN":null,"AbstractTextCN":null,"PMCID":null,"EPubDate":"","PubModel":"","JCR":"","JCRName":"","Score":null,"Total":0}
引用次数: 0

Abstract

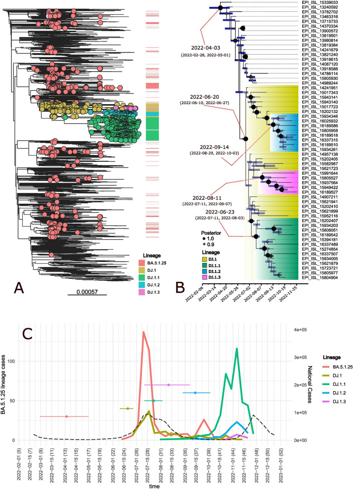
During the third year of the pandemic in Peru, the persistent transmission of SARS-CoV-2 led to the appearance of more transmissible and immune-evasive Omicron sublineages; in that context, the National Genomic Surveillance of SARS-CoV-2 performed by the Peruvian National Institute of Health detected spike mutations in the circulating Omicron BA.5.1.25 sublineage which was later designated as DJ.1 and increased during the fourth COVID-19 wave, this eventually branched into new sublineages. The introduction, emergence, and timing of the most recent common ancestor (tMRCA) of BA.5.1.25 and its descendants (DJ.1, DJ.1.1, DJ.1.2, and DJ.1.3) were investigated in this paper as well as the time lags between their emergence and identification by the Peruvian National Institute of Health. Our findings show that ongoing genomic surveillance of SARS-CoV-2 is critical for understanding its phylogenetic evolution and the emergence of novel variations.

Abstract Image

Abstract Image

2022 年两次 COVID-19 波期间,SARS-CoV-2 系 BA.5.1.25 及其后代在秘鲁的扩散情况。
在秘鲁大流行的第三年,SARS-CoV-2 的持续传播导致出现了更具传播性和免疫侵袭性的 Omicron 亚系;在此背景下,秘鲁国家卫生研究院进行的 SARS-CoV-2 国家基因组监测在循环 Omicron BA.5.1.25 亚系中检测到了尖峰突变,该亚系后来被命名为 DJ.1,并在第四次 COVID-19 浪潮中增加,最终分支成新的亚系。本文研究了 BA.5.1.25 及其后裔(DJ.1、DJ.1.1、DJ.1.2 和 DJ.1.3)的最近共同祖先(tMRCA)的引入、出现和时间,以及它们的出现与秘鲁国家卫生研究院鉴定之间的时间差。我们的研究结果表明,对 SARS-CoV-2 进行持续的基因组监测对于了解其系统进化和新型变异的出现至关重要。
本文章由计算机程序翻译,如有差异,请以英文原文为准。
求助全文
约1分钟内获得全文 求助全文
来源期刊
自引率
0.00%
发文量
0
×
引用
GB/T 7714-2015
复制
MLA
复制
APA
复制
导出至
BibTeX EndNote RefMan NoteFirst NoteExpress
×
提示
您的信息不完整,为了账户安全,请先补充。
现在去补充
×
提示
您因"违规操作"
具体请查看互助需知
我知道了
×
提示
确定
请完成安全验证×
copy
已复制链接
快去分享给好友吧!
我知道了
右上角分享
点击右上角分享
0
联系我们:info@booksci.cn Book学术提供免费学术资源搜索服务,方便国内外学者检索中英文文献。致力于提供最便捷和优质的服务体验。 Copyright © 2023 布克学术 All rights reserved.
京ICP备2023020795号-1
ghs 京公网安备 11010802042870号
Book学术文献互助
Book学术文献互助群
群 号:604180095
Book学术官方微信