Identification of Differentially Expressed MicroRNAs in the Rat Hippocampus during Adolescence through an Epigenome-Wide Analysis.

IF 2 4区 医学 Q2 DEVELOPMENTAL BIOLOGY
Developmental Neuroscience Pub Date : 2024-01-01 Epub Date: 2024-03-04 DOI:10.1159/000538168
Ana Vázquez-Ágredos, Paula Rovira, Blanca Gutiérrez, Fernando Gámiz, Milagros Gallo
{"title":"Identification of Differentially Expressed MicroRNAs in the Rat Hippocampus during Adolescence through an Epigenome-Wide Analysis.","authors":"Ana Vázquez-Ágredos, Paula Rovira, Blanca Gutiérrez, Fernando Gámiz, Milagros Gallo","doi":"10.1159/000538168","DOIUrl":null,"url":null,"abstract":"<p><strong>Introduction: </strong>Epigenetic mechanisms involving microRNAs (miRNAs) play a fundamental role in many biological processes, particularly during prenatal and early postnatal development. Their role in adolescent brain development, however, has been poorly described. The present study aimed to explore miRNA expression in the hippocampus during adolescence compared to adulthood in rats.</p><p><strong>Method: </strong>The brains of female and male Wistar rats were extracted, and the hippocampus was freshly dissected at postnatal day 41 (adolescence) and postnatal day 98 (adulthood). An epigenome-wide analysis was conducted to identify the miRNAs significantly expressed in adolescence compared to adulthood. Additionally, target genes of such miRNAs were considered to perform an exploratory Gene Ontology (GO) and Kyoto Encyclopedia of Genes and Genomes (KEGG) pathway enrichment analysis.</p><p><strong>Results: </strong>We identified 16 differentially expressed miRNAs in adolescent male rats compared with adult male rats and 4 differentially expressed miRNAs in adolescent females compared with adult females. Enrichment analysis reinforced that the target genes found are related to neurodevelopmental processes such as cell proliferation, cell migration, and nervous system development.</p><p><strong>Conclusion: </strong>Our findings suggest a complex pattern of miRNA expression during adolescence, which differs from that in adulthood. The differential expression of miRNA in the hippocampus during adolescence may be associated with the late developmental changes occurring in this brain region. Furthermore, the observed sex differences in miRNA expression patterns indicate potential sexual differentiation in hippocampal development. Further comprehensive investigations are needed to elucidate the roles of miRNA in normal brain development.</p>","PeriodicalId":50585,"journal":{"name":"Developmental Neuroscience","volume":" ","pages":"401-410"},"PeriodicalIF":2.0000,"publicationDate":"2024-01-01","publicationTypes":"Journal Article","fieldsOfStudy":null,"isOpenAccess":false,"openAccessPdf":"https://www.ncbi.nlm.nih.gov/pmc/articles/PMC11627067/pdf/","citationCount":"0","resultStr":null,"platform":"Semanticscholar","paperid":null,"PeriodicalName":"Developmental Neuroscience","FirstCategoryId":"3","ListUrlMain":"https://doi.org/10.1159/000538168","RegionNum":4,"RegionCategory":"医学","ArticlePicture":[],"TitleCN":null,"AbstractTextCN":null,"PMCID":null,"EPubDate":"2024/3/4 0:00:00","PubModel":"Epub","JCR":"Q2","JCRName":"DEVELOPMENTAL BIOLOGY","Score":null,"Total":0}
引用次数: 0

Abstract

Introduction: Epigenetic mechanisms involving microRNAs (miRNAs) play a fundamental role in many biological processes, particularly during prenatal and early postnatal development. Their role in adolescent brain development, however, has been poorly described. The present study aimed to explore miRNA expression in the hippocampus during adolescence compared to adulthood in rats.

Method: The brains of female and male Wistar rats were extracted, and the hippocampus was freshly dissected at postnatal day 41 (adolescence) and postnatal day 98 (adulthood). An epigenome-wide analysis was conducted to identify the miRNAs significantly expressed in adolescence compared to adulthood. Additionally, target genes of such miRNAs were considered to perform an exploratory Gene Ontology (GO) and Kyoto Encyclopedia of Genes and Genomes (KEGG) pathway enrichment analysis.

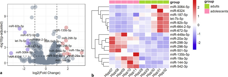
Results: We identified 16 differentially expressed miRNAs in adolescent male rats compared with adult male rats and 4 differentially expressed miRNAs in adolescent females compared with adult females. Enrichment analysis reinforced that the target genes found are related to neurodevelopmental processes such as cell proliferation, cell migration, and nervous system development.

Conclusion: Our findings suggest a complex pattern of miRNA expression during adolescence, which differs from that in adulthood. The differential expression of miRNA in the hippocampus during adolescence may be associated with the late developmental changes occurring in this brain region. Furthermore, the observed sex differences in miRNA expression patterns indicate potential sexual differentiation in hippocampal development. Further comprehensive investigations are needed to elucidate the roles of miRNA in normal brain development.

Abstract Image

Abstract Image

Abstract Image

通过全表观基因组分析鉴定青春期大鼠海马中不同表达的 miRNA。
引言涉及微小核糖核酸(miRNA)的表观遗传机制在许多生物过程中,尤其是在产前和产后早期发育过程中发挥着重要作用。然而,它们在青少年大脑发育中的作用却鲜有描述。本研究旨在探讨与成年期相比,青春期大鼠海马中 miRNA 的表达情况:方法:提取雌性和雄性 Wistar 大鼠的大脑,并在出生后第 41 天(青春期)和出生后第 98 天(成年期)新鲜解剖海马。对整个表观基因组进行了分析,以确定与成年期相比,在青春期有显著表达的 miRNA。此外,还考虑了这些 miRNA 的靶基因,以进行探索性的基因本体(GO)和京都基因和基因组百科全书(KEGG)通路富集分析:结果:与成年雄性大鼠相比,我们在青春期雄性大鼠中发现了 16 个差异表达的 miRNA;与成年雌性大鼠相比,我们在青春期雌性大鼠中发现了 4 个差异表达的 miRNA。富集分析进一步证实,所发现的靶基因与神经发育过程有关,如细胞增殖、细胞迁移和神经系统发育:我们的研究结果表明,青春期的 miRNA 表达模式复杂,与成年期不同。青春期海马区 miRNA 的不同表达可能与该脑区的晚期发育变化有关。此外,观察到的 miRNA 表达模式的性别差异表明,海马发育过程中可能存在性别差异。要阐明 miRNA 在大脑正常发育中的作用,还需要进一步的全面研究。
本文章由计算机程序翻译,如有差异,请以英文原文为准。
求助全文
约1分钟内获得全文 求助全文
来源期刊
Developmental Neuroscience
Developmental Neuroscience 医学-发育生物学
CiteScore
4.00
自引率
3.40%
发文量
49
审稿时长
>12 weeks
期刊介绍: ''Developmental Neuroscience'' is a multidisciplinary journal publishing papers covering all stages of invertebrate, vertebrate and human brain development. Emphasis is placed on publishing fundamental as well as translational studies that contribute to our understanding of mechanisms of normal development as well as genetic and environmental causes of abnormal brain development. The journal thus provides valuable information for both physicians and biologists. To meet the rapidly expanding information needs of its readers, the journal combines original papers that report on progress and advances in developmental neuroscience with concise mini-reviews that provide a timely overview of key topics, new insights and ongoing controversies. The editorial standards of ''Developmental Neuroscience'' are high. We are committed to publishing only high quality, complete papers that make significant contributions to the field.
×
引用
GB/T 7714-2015
复制
MLA
复制
APA
复制
导出至
BibTeX EndNote RefMan NoteFirst NoteExpress
×
提示
您的信息不完整,为了账户安全,请先补充。
现在去补充
×
提示
您因"违规操作"
具体请查看互助需知
我知道了
×
提示
确定
请完成安全验证×
copy
已复制链接
快去分享给好友吧!
我知道了
右上角分享
点击右上角分享
0
联系我们:info@booksci.cn Book学术提供免费学术资源搜索服务,方便国内外学者检索中英文文献。致力于提供最便捷和优质的服务体验。 Copyright © 2023 布克学术 All rights reserved.
京ICP备2023020795号-1
ghs 京公网安备 11010802042870号
Book学术文献互助
Book学术文献互助群
群 号:604180095
Book学术官方微信