Microbes translocation from oral cavity to nasopharyngeal carcinoma in patients.

IF 15.7 1区 综合性期刊 Q1 MULTIDISCIPLINARY SCIENCES
Ying Liao, Yan-Xia Wu, Minzhong Tang, Yi-Wei Chen, Jin-Ru Xie, Yan Du, Tong-Min Wang, Yong-Qiao He, Wen-Qiong Xue, Xiao-Hui Zheng, Qiao-Yun Liu, Mei-Qi Zheng, Yi-Jing Jia, Xia-Ting Tong, Ting Zhou, Xi-Zhao Li, Da-Wei Yang, Hua Diao, Wei-Hua Jia
{"title":"Microbes translocation from oral cavity to nasopharyngeal carcinoma in patients.","authors":"Ying Liao, Yan-Xia Wu, Minzhong Tang, Yi-Wei Chen, Jin-Ru Xie, Yan Du, Tong-Min Wang, Yong-Qiao He, Wen-Qiong Xue, Xiao-Hui Zheng, Qiao-Yun Liu, Mei-Qi Zheng, Yi-Jing Jia, Xia-Ting Tong, Ting Zhou, Xi-Zhao Li, Da-Wei Yang, Hua Diao, Wei-Hua Jia","doi":"10.1038/s41467-024-45518-2","DOIUrl":null,"url":null,"abstract":"<p><p>The presence of oral microbes in extra-oral sites is linked to gastrointestinal cancers. However, their potential ectopically colonization in the nasopharynx and impact on local cancer development remains uncertain. Our study involving paired nasopharyngeal-oral microbial samples from nasopharyngeal carcinoma (NPC) patients and controls unveils an aberrant oral-to-nasopharyngeal microbial translocation associated with increased NPC risk (OR = 4.51, P = 0.012). Thirteen species are classified as oral-translocated and enriched in NPC patients. Among these, Fusobacterium nucleatum and Prevotella intermedia are validated through culturomics and clonal strain identification. Nasopharyngeal biopsy meta-transcriptomes confirm these microbes within tumors, influencing local microenvironment and cytokine response. These microbes correlate significantly with the Epstein-Barr virus (EBV) loads in the nasopharynx, exhibiting an increased dose-response relationship. Collectively, our study identifies oral microbes migrating to the nasopharynx, infiltrating tumors, impacting microenvironments and linking with EBV infection. These results enhance our understanding of abnormal microbial communication and their roles in carcinogenesis.</p>","PeriodicalId":19066,"journal":{"name":"Nature Communications","volume":"15 1","pages":"1645"},"PeriodicalIF":15.7000,"publicationDate":"2024-02-22","publicationTypes":"Journal Article","fieldsOfStudy":null,"isOpenAccess":false,"openAccessPdf":"https://www.ncbi.nlm.nih.gov/pmc/articles/PMC10883945/pdf/","citationCount":"0","resultStr":null,"platform":"Semanticscholar","paperid":null,"PeriodicalName":"Nature Communications","FirstCategoryId":"103","ListUrlMain":"https://doi.org/10.1038/s41467-024-45518-2","RegionNum":1,"RegionCategory":"综合性期刊","ArticlePicture":[],"TitleCN":null,"AbstractTextCN":null,"PMCID":null,"EPubDate":"","PubModel":"","JCR":"Q1","JCRName":"MULTIDISCIPLINARY SCIENCES","Score":null,"Total":0}
引用次数: 0

Abstract

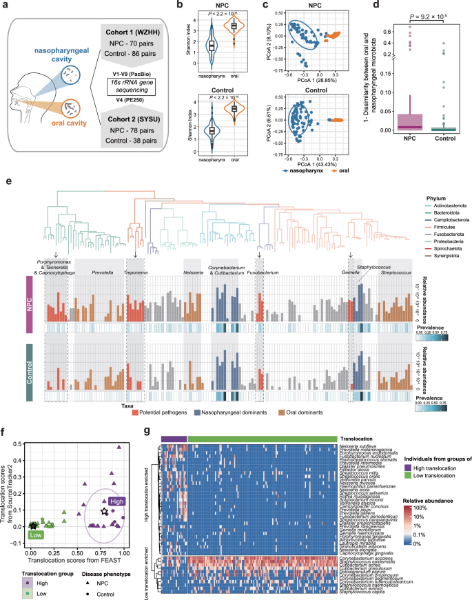
The presence of oral microbes in extra-oral sites is linked to gastrointestinal cancers. However, their potential ectopically colonization in the nasopharynx and impact on local cancer development remains uncertain. Our study involving paired nasopharyngeal-oral microbial samples from nasopharyngeal carcinoma (NPC) patients and controls unveils an aberrant oral-to-nasopharyngeal microbial translocation associated with increased NPC risk (OR = 4.51, P = 0.012). Thirteen species are classified as oral-translocated and enriched in NPC patients. Among these, Fusobacterium nucleatum and Prevotella intermedia are validated through culturomics and clonal strain identification. Nasopharyngeal biopsy meta-transcriptomes confirm these microbes within tumors, influencing local microenvironment and cytokine response. These microbes correlate significantly with the Epstein-Barr virus (EBV) loads in the nasopharynx, exhibiting an increased dose-response relationship. Collectively, our study identifies oral microbes migrating to the nasopharynx, infiltrating tumors, impacting microenvironments and linking with EBV infection. These results enhance our understanding of abnormal microbial communication and their roles in carcinogenesis.

Abstract Image

从口腔转移到鼻咽癌患者体内的微生物。
口腔微生物在口腔外部位的存在与胃肠道癌症有关。然而,它们在鼻咽部的潜在异位定植及其对局部癌症发展的影响仍不确定。我们的研究涉及鼻咽癌(NPC)患者和对照组的配对鼻咽-口腔微生物样本,揭示了与鼻咽癌风险增加相关的异常口腔-鼻咽微生物易位(OR = 4.51,P = 0.012)。有 13 个物种被归类为口腔转移物种,并在鼻咽癌患者中富集。其中,通过培养组学和克隆菌株鉴定,验证了核酸镰刀菌和中间普雷沃特氏菌。鼻咽活检元转录组证实这些微生物存在于肿瘤内,影响局部微环境和细胞因子反应。这些微生物与鼻咽部的爱泼斯坦-巴氏病毒(EBV)载量密切相关,表现出剂量-反应关系。总之,我们的研究确定了口腔微生物迁移到鼻咽部、浸润肿瘤、影响微环境并与 EBV 感染相关联。这些结果加深了我们对异常微生物交流及其在致癌过程中的作用的理解。
本文章由计算机程序翻译,如有差异,请以英文原文为准。
求助全文
约1分钟内获得全文 求助全文
来源期刊
Nature Communications
Nature Communications Biological Science Disciplines-
CiteScore
24.90
自引率
2.40%
发文量
6928
审稿时长
3.7 months
期刊介绍: Nature Communications, an open-access journal, publishes high-quality research spanning all areas of the natural sciences. Papers featured in the journal showcase significant advances relevant to specialists in each respective field. With a 2-year impact factor of 16.6 (2022) and a median time of 8 days from submission to the first editorial decision, Nature Communications is committed to rapid dissemination of research findings. As a multidisciplinary journal, it welcomes contributions from biological, health, physical, chemical, Earth, social, mathematical, applied, and engineering sciences, aiming to highlight important breakthroughs within each domain.
×
引用
GB/T 7714-2015
复制
MLA
复制
APA
复制
导出至
BibTeX EndNote RefMan NoteFirst NoteExpress
×
提示
您的信息不完整,为了账户安全,请先补充。
现在去补充
×
提示
您因"违规操作"
具体请查看互助需知
我知道了
×
提示
确定
请完成安全验证×
copy
已复制链接
快去分享给好友吧!
我知道了
右上角分享
点击右上角分享
0
联系我们:info@booksci.cn Book学术提供免费学术资源搜索服务,方便国内外学者检索中英文文献。致力于提供最便捷和优质的服务体验。 Copyright © 2023 布克学术 All rights reserved.
京ICP备2023020795号-1
ghs 京公网安备 11010802042870号
Book学术文献互助
Book学术文献互助群
群 号:604180095
Book学术官方微信