Organization of microtubule plus-end dynamics by phase separation in mitosis.

IF 5.9 2区 生物学 Q2 CELL BIOLOGY
Fengrui Yang, Mingrui Ding, Xiaoyu Song, Fang Chen, Tongtong Yang, Chunyue Wang, Chengcheng Hu, Qing Hu, Yihan Yao, Shihao Du, Phil Y Yao, Peng Xia, Gregory Adams, Chuanhai Fu, Shengqi Xiang, Dan Liu, Zhikai Wang, Kai Yuan, Xing Liu
{"title":"Organization of microtubule plus-end dynamics by phase separation in mitosis.","authors":"Fengrui Yang, Mingrui Ding, Xiaoyu Song, Fang Chen, Tongtong Yang, Chunyue Wang, Chengcheng Hu, Qing Hu, Yihan Yao, Shihao Du, Phil Y Yao, Peng Xia, Gregory Adams, Chuanhai Fu, Shengqi Xiang, Dan Liu, Zhikai Wang, Kai Yuan, Xing Liu","doi":"10.1093/jmcb/mjae006","DOIUrl":null,"url":null,"abstract":"<p><p>In eukaryotes, microtubule polymers are essential for cellular plasticity and fate decisions. End-binding (EB) proteins serve as scaffolds for orchestrating microtubule polymer dynamics and are essential for cellular dynamics and chromosome segregation in mitosis. Here, we show that EB1 forms molecular condensates with TIP150 and MCAK through liquid-liquid phase separation to compartmentalize the kinetochore-microtubule plus-end machinery, ensuring accurate kinetochore-microtubule interactions during chromosome segregation in mitosis. Perturbation of EB1-TIP150 polymer formation by a competing peptide prevents phase separation of the EB1-mediated complex and chromosome alignment at the metaphase equator in both cultured cells and Drosophila embryos. Lys220 of EB1 is dynamically acetylated by p300/CBP-associated factor in early mitosis, and persistent acetylation at Lys220 attenuates phase separation of the EB1-mediated complex, dissolves droplets in vitro, and harnesses accurate chromosome segregation. Our data suggest a novel framework for understanding the organization and regulation of eukaryotic spindle for accurate chromosome segregation in mitosis.</p>","PeriodicalId":16433,"journal":{"name":"Journal of Molecular Cell Biology","volume":" ","pages":""},"PeriodicalIF":5.9000,"publicationDate":"2024-07-29","publicationTypes":"Journal Article","fieldsOfStudy":null,"isOpenAccess":false,"openAccessPdf":"https://www.ncbi.nlm.nih.gov/pmc/articles/PMC11337005/pdf/","citationCount":"0","resultStr":null,"platform":"Semanticscholar","paperid":null,"PeriodicalName":"Journal of Molecular Cell Biology","FirstCategoryId":"99","ListUrlMain":"https://doi.org/10.1093/jmcb/mjae006","RegionNum":2,"RegionCategory":"生物学","ArticlePicture":[],"TitleCN":null,"AbstractTextCN":null,"PMCID":null,"EPubDate":"","PubModel":"","JCR":"Q2","JCRName":"CELL BIOLOGY","Score":null,"Total":0}
引用次数: 0

Abstract

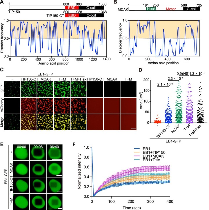
In eukaryotes, microtubule polymers are essential for cellular plasticity and fate decisions. End-binding (EB) proteins serve as scaffolds for orchestrating microtubule polymer dynamics and are essential for cellular dynamics and chromosome segregation in mitosis. Here, we show that EB1 forms molecular condensates with TIP150 and MCAK through liquid-liquid phase separation to compartmentalize the kinetochore-microtubule plus-end machinery, ensuring accurate kinetochore-microtubule interactions during chromosome segregation in mitosis. Perturbation of EB1-TIP150 polymer formation by a competing peptide prevents phase separation of the EB1-mediated complex and chromosome alignment at the metaphase equator in both cultured cells and Drosophila embryos. Lys220 of EB1 is dynamically acetylated by p300/CBP-associated factor in early mitosis, and persistent acetylation at Lys220 attenuates phase separation of the EB1-mediated complex, dissolves droplets in vitro, and harnesses accurate chromosome segregation. Our data suggest a novel framework for understanding the organization and regulation of eukaryotic spindle for accurate chromosome segregation in mitosis.

Abstract Image

Abstract Image

Abstract Image

通过有丝分裂中的相分离组织微管加端动力学
在真核生物中,微管聚合物对细胞的可塑性和命运决定至关重要。末端结合(EB)蛋白是协调微管聚合物动力学的支架,对有丝分裂中的细胞动力学和染色体分离至关重要。在这里,我们展示了 EB1 通过液-液相分离与 TIP150 和 MCAK 形成分子凝聚体,以区隔有丝分裂过程中的动点核-微管加端机制,确保染色体分离过程中动点核-微管的精确相互作用。在培养细胞和果蝇胚胎中,干扰 EB1-TIP150 聚合物形成的竞争肽会阻止 EB1 介导的复合物的相分离和染色体在分裂期赤道上的排列。在有丝分裂早期,EB1 的 Lys220 被 p300/CBP 相关因子动态乙酰化,Lys220 处的持续乙酰化会减弱 EB1 介导的复合体的相分离,在体外溶解液滴,并控制染色体的准确分离。我们的数据为了解真核生物纺锤体在有丝分裂中染色体准确分离的组织和调控提供了一个新的框架。
本文章由计算机程序翻译,如有差异,请以英文原文为准。
求助全文
约1分钟内获得全文 求助全文
来源期刊
CiteScore
9.60
自引率
1.80%
发文量
1383
期刊介绍: The Journal of Molecular Cell Biology ( JMCB ) is a full open access, peer-reviewed online journal interested in inter-disciplinary studies at the cross-sections between molecular and cell biology as well as other disciplines of life sciences. The broad scope of JMCB reflects the merging of these life science disciplines such as stem cell research, signaling, genetics, epigenetics, genomics, development, immunology, cancer biology, molecular pathogenesis, neuroscience, and systems biology. The journal will publish primary research papers with findings of unusual significance and broad scientific interest. Review articles, letters and commentary on timely issues are also welcome. JMCB features an outstanding Editorial Board, which will serve as scientific advisors to the journal and provide strategic guidance for the development of the journal. By selecting only the best papers for publication, JMCB will provide a first rate publishing forum for scientists all over the world.
×
引用
GB/T 7714-2015
复制
MLA
复制
APA
复制
导出至
BibTeX EndNote RefMan NoteFirst NoteExpress
×
提示
您的信息不完整,为了账户安全,请先补充。
现在去补充
×
提示
您因"违规操作"
具体请查看互助需知
我知道了
×
提示
确定
请完成安全验证×
copy
已复制链接
快去分享给好友吧!
我知道了
右上角分享
点击右上角分享
0
联系我们:info@booksci.cn Book学术提供免费学术资源搜索服务,方便国内外学者检索中英文文献。致力于提供最便捷和优质的服务体验。 Copyright © 2023 布克学术 All rights reserved.
京ICP备2023020795号-1
ghs 京公网安备 11010802042870号
Book学术文献互助
Book学术文献互助群
群 号:604180095
Book学术官方微信