Microglial SLC25A28 Deficiency Ameliorates the Brain Injury After Intracerebral Hemorrhage in Mice by Restricting Aerobic Glycolysis

IF 5 2区 医学 Q2 CELL BIOLOGY
Ruili Han, Lei Liu, Yuying Wang, Ruolin Wu, Ying Yang, Yuanlin Zhao, Lele Jian, Yuan Yuan, Lijun Zhang, Yu Gu, Changjun Gao, Jing Ye
{"title":"Microglial SLC25A28 Deficiency Ameliorates the Brain Injury After Intracerebral Hemorrhage in Mice by Restricting Aerobic Glycolysis","authors":"Ruili Han, Lei Liu, Yuying Wang, Ruolin Wu, Ying Yang, Yuanlin Zhao, Lele Jian, Yuan Yuan, Lijun Zhang, Yu Gu, Changjun Gao, Jing Ye","doi":"10.1007/s10753-023-01931-1","DOIUrl":null,"url":null,"abstract":"<p>The microglia overactivation-induced neuroinflammation is a significant cause of the brain injury after intracerebral hemorrhage (ICH). Iron homeostasis is crucial for microglia activation, but the mechanism and causality still need further study. This study aimed to explore the roles and mechanism of the mitochondrial iron transporter SLC25A28 in microglia activation after ICH. Intrastriatal injection of autologous blood was used to establish ICH model, and the neuroinflammation, iron metabolism and brain injuries were assessed in wildtype or microglia-specific SLC25A28 knockout mice after ICH. Mitochondria iron levels and microglial function were determined in SLC25A28 overexpressed or deleted microglia. The extracellular acidification rate (ECAR), lactate production, and glycolytic enzyme levels were used to determine aerobic glycolysis. The results showed that ICH stimulated mitochondrial iron overload, and synchronously upregulated the SLC25A28 expression. <i>In vitro</i>, SLC25A28 overexpression increased mitochondrial iron levels in microglia. Interestingly, microglial SLC25A28 deficiency ameliorated neuroinflammation, brain edema, blood–brain barrier injury and ethological alterations in mice after ICH. Mechanically, SLC25A28 deficiency inhibited microglial activation by restricting the aerobic glycolysis. Moreover, zinc protoporphyrin could reduce SLC25A28 expression and mitigated brain injury. SLC25A28 plays crucial roles in mitochondrial iron homeostasis and microglia activation after ICH, and it might be a potential therapeutic target for ICH.</p>","PeriodicalId":13524,"journal":{"name":"Inflammation","volume":"68 1","pages":""},"PeriodicalIF":5.0000,"publicationDate":"2023-12-12","publicationTypes":"Journal Article","fieldsOfStudy":null,"isOpenAccess":false,"openAccessPdf":"","citationCount":"0","resultStr":null,"platform":"Semanticscholar","paperid":null,"PeriodicalName":"Inflammation","FirstCategoryId":"3","ListUrlMain":"https://doi.org/10.1007/s10753-023-01931-1","RegionNum":2,"RegionCategory":"医学","ArticlePicture":[],"TitleCN":null,"AbstractTextCN":null,"PMCID":null,"EPubDate":"","PubModel":"","JCR":"Q2","JCRName":"CELL BIOLOGY","Score":null,"Total":0}
引用次数: 0

Abstract

The microglia overactivation-induced neuroinflammation is a significant cause of the brain injury after intracerebral hemorrhage (ICH). Iron homeostasis is crucial for microglia activation, but the mechanism and causality still need further study. This study aimed to explore the roles and mechanism of the mitochondrial iron transporter SLC25A28 in microglia activation after ICH. Intrastriatal injection of autologous blood was used to establish ICH model, and the neuroinflammation, iron metabolism and brain injuries were assessed in wildtype or microglia-specific SLC25A28 knockout mice after ICH. Mitochondria iron levels and microglial function were determined in SLC25A28 overexpressed or deleted microglia. The extracellular acidification rate (ECAR), lactate production, and glycolytic enzyme levels were used to determine aerobic glycolysis. The results showed that ICH stimulated mitochondrial iron overload, and synchronously upregulated the SLC25A28 expression. In vitro, SLC25A28 overexpression increased mitochondrial iron levels in microglia. Interestingly, microglial SLC25A28 deficiency ameliorated neuroinflammation, brain edema, blood–brain barrier injury and ethological alterations in mice after ICH. Mechanically, SLC25A28 deficiency inhibited microglial activation by restricting the aerobic glycolysis. Moreover, zinc protoporphyrin could reduce SLC25A28 expression and mitigated brain injury. SLC25A28 plays crucial roles in mitochondrial iron homeostasis and microglia activation after ICH, and it might be a potential therapeutic target for ICH.

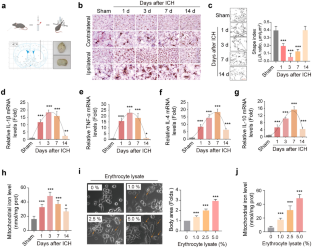
Abstract Image

小胶质细胞 SLC25A28 缺陷通过限制有氧糖酵解改善小鼠脑出血后的脑损伤
小胶质细胞过度激活引起的神经炎症是脑内出血(ICH)后脑损伤的重要原因。铁平衡对小胶质细胞活化至关重要,但其机制和因果关系仍需进一步研究。本研究旨在探讨线粒体铁转运体SLC25A28在ICH后小胶质细胞活化中的作用和机制。研究采用脑干内注射自体血的方法建立了 ICH 模型,并对野生型或小胶质细胞特异性 SLC25A28 基因敲除小鼠 ICH 后的神经炎症、铁代谢和脑损伤进行了评估。在SLC25A28过表达或被删除的小胶质细胞中测定线粒体铁水平和小胶质细胞功能。细胞外酸化率(ECAR)、乳酸生成量和糖酵解酶水平用于确定有氧糖酵解。结果显示,ICH刺激线粒体铁超载,并同步上调SLC25A28的表达。在体外,SLC25A28 的过表达增加了小胶质细胞线粒体铁的水平。有趣的是,小胶质细胞 SLC25A28 缺乏可改善小鼠 ICH 后的神经炎症、脑水肿、血脑屏障损伤和伦理改变。从机制上讲,SLC25A28的缺乏通过限制有氧糖酵解抑制了小胶质细胞的活化。此外,原卟啉锌可减少 SLC25A28 的表达,减轻脑损伤。SLC25A28在ICH后线粒体铁稳态和小胶质细胞活化中发挥着关键作用,可能是ICH的潜在治疗靶点。
本文章由计算机程序翻译,如有差异,请以英文原文为准。
求助全文
约1分钟内获得全文 求助全文
来源期刊
Inflammation
Inflammation 医学-免疫学
CiteScore
9.70
自引率
0.00%
发文量
168
审稿时长
3.0 months
期刊介绍: Inflammation publishes the latest international advances in experimental and clinical research on the physiology, biochemistry, cell biology, and pharmacology of inflammation. Contributions include full-length scientific reports, short definitive articles, and papers from meetings and symposia proceedings. The journal''s coverage includes acute and chronic inflammation; mediators of inflammation; mechanisms of tissue injury and cytotoxicity; pharmacology of inflammation; and clinical studies of inflammation and its modification.
文献相关原料
公司名称
产品信息
阿拉丁
Evans blue dye
×
引用
GB/T 7714-2015
复制
MLA
复制
APA
复制
导出至
BibTeX EndNote RefMan NoteFirst NoteExpress
×
提示
您的信息不完整,为了账户安全,请先补充。
现在去补充
×
提示
您因"违规操作"
具体请查看互助需知
我知道了
×
提示
确定
请完成安全验证×
copy
已复制链接
快去分享给好友吧!
我知道了
右上角分享
点击右上角分享
0
联系我们:info@booksci.cn Book学术提供免费学术资源搜索服务,方便国内外学者检索中英文文献。致力于提供最便捷和优质的服务体验。 Copyright © 2023 布克学术 All rights reserved.
京ICP备2023020795号-1
ghs 京公网安备 11010802042870号
Book学术文献互助
Book学术文献互助群
群 号:604180095
Book学术官方微信